崎元 晋、西田 幸二 ≪眼科学≫ \隠された網膜血管を守るしくみ/
視神経に“網膜血管幹細胞の貯蔵庫”を発見
~網膜の病気に対して血管の回復を促す新しい治療へ~
2026年1月23日
掲載誌 Nature Communications
図1: 研究成果の概要
網膜血管の幹細胞がさらに奧に位置する視神経に豊富に存在するのを示すと同時に、
幹細胞より修復細胞が動員され血管が修復される新たな血管形成のモデルを示した。クリックで拡大表示します
研究成果のポイント
- 目の重要な組織である網膜の血管をつくる、血管内皮細胞を供給する“幹/前駆細胞の貯蔵庫”が、視神経に存在することを明らかに。
- 網膜の血管は視機能に不可欠だが、成体で血管内皮細胞がどこから補充されるのか、また障害後にどの細胞が修復を担うのかは十分に分かっていなかった。
- 糖尿病網膜症、未熟児網膜症、網膜静脈閉塞症など“虚血性網膜疾患”に対し、生理的な毛細血管網の回復を促す新しい治療戦略へつながることに期待。
概要
大阪大学大学院医学系研究科の西田幸二教授、﨑元晋寄附講座准教授らの研究グループは、網膜の血管内皮細胞※1を供給する幹/前駆細胞が視神経に豊富に存在することを明らかにしました。これまで組織常在性の血管内皮前駆/幹細胞に関しては、一部の細胞表面マーカーなどが報告され、大血管に存在することが多いとされていましたが、具体的にどこに幹細胞が存在し、どのように細胞が供給されるのか、その詳細なメカニズムは解明されていませんでした。
今回、研究グループは、マウスを用いた、シングルセルRNAシークエンス(scRNA-seq)解析※2で視神経に集まる血管内皮の幹/前駆細胞※3を同定し、さらに系譜追跡※4と血管障害モデル(酸素誘導性網膜症モデル※5)で“視神経から網膜へ細胞が供給され、損傷時には修復に動員される”ことを示すことにより、網膜血管の維持・修復を支える“供給源(幹細胞の貯蔵庫)”が視神経に存在することを解明しました(図1)。
これにより、糖尿病網膜症や未熟児網膜症、網膜静脈閉塞症などの虚血性網膜疾患で失われた生理的な毛細血管網を回復させる、新たな治療標的・再生医療戦略の開発が期待されます。
本研究成果は、米国科学誌「Nature Communications」に、1月23日(金)19時(日本時間)に公開されます。
本研究の背景
網膜は視覚を支える神経組織で、大量の酸素と栄養を必要とします。そのため網膜の血流が長く途絶えると視機能は損なわれます。糖尿病網膜症、未熟児網膜症、網膜静脈閉塞症などでは血管障害が生じ、視力低下や失明の原因となります。
これまで、組織常在性の血管内皮前駆/幹細胞に関しては、一部の細胞表面マーカーなどが報告され、大血管に存在することが多いとされていました。しかし、具体的に成体の網膜血管内皮細胞が日常的にどこから補充されるのか、また虚血などの傷害後にどの細胞が修復を担うのかはその詳細なメカニズムは解明されていませんでした。
本研究の内容
研究グループは、マウスを用いて、血管内皮の幹/前駆細胞の目印として知られる細胞表面マーカー(CD157/Bst1、CD201/PROCR)に着目し、網膜および視神経に存在する血管内皮細胞を解析しました。
網膜ではCD157陽性細胞は約1–2%と少ない一方、視神経ではCD157やCD201を示す幹/前駆細胞が20%を超える高い割合で存在しました。このことから、視神経由来の血管内皮細胞はコロニー形成能が高く、幹/前駆細胞としての性質を持つことが示唆されました(図2)。
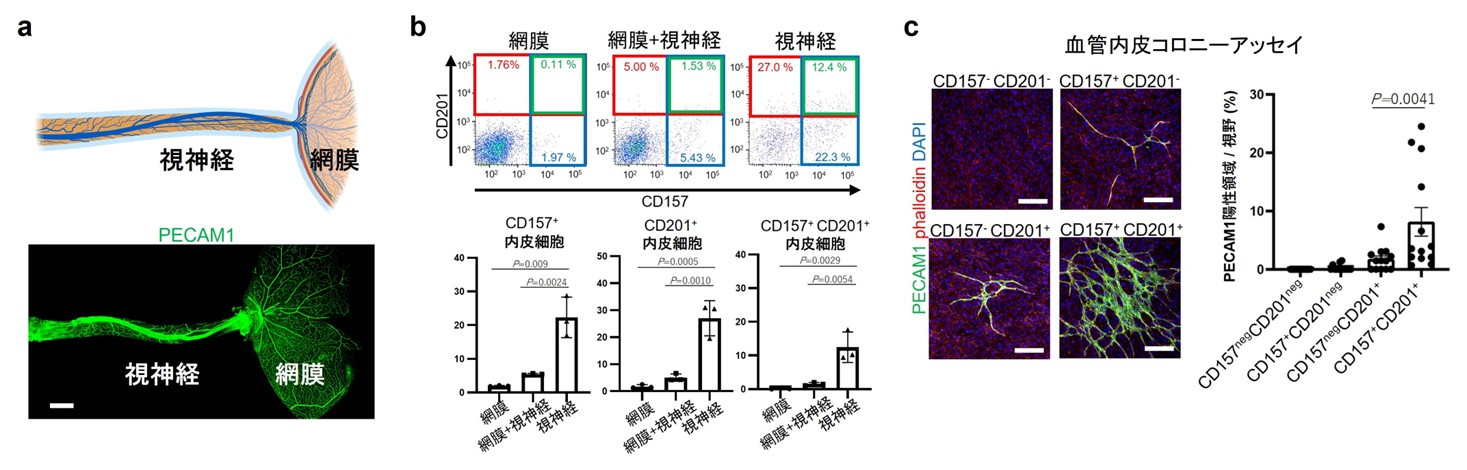
図2:視神経に血管内皮幹細胞が存在する。
(a)上:視神経と網膜の模式図。
下:血管内皮マーカーPECAM1の視神経と網膜のフラットマウント免疫染色。
(b)内皮幹細胞マーカーCD157とCD201のFACS解析。網膜に比較し、視神経に20倍以上のCD157陽性/CD201陽性細胞を認めた。
(c)血管内皮コロニーアッセイでは、CD157陽性CD201陽性細胞からコロニーが形成された。クリックで拡大表示します
さらにscRNA-seq解析(図3)、系譜追跡と血管障害モデル(図4)により、平常時は視神経の前駆細胞が網膜血管内皮を補充し、障害後には特定の前駆細胞集団(CD201陽性)が活性化して血管修復に関わることが分かりました。このことから、転写因子ATF3を前駆細胞で欠損させると修復期に無血管領域が拡大し、生理的な毛細血管網の回復に前駆細胞が重要であることが裏付けられました。
図3:網膜および視神経の血管内皮細胞に対するシングルセルRNAシークエンス解析。
(a)実験シェーマ。
(b)CD45陰性CD31陽性細胞によるクラスター。
(c)Bst1(CD157)、Procr(CD201)、Lrg1陽性のクラスターが認められた。
(d)この幹細胞クラスターは網膜のみのサンプルでは存在せず、視神経を含めることによって出現した。クリックで拡大表示します
図4:Procr(CD201)creERT2-tdTomatoマウスを用いた系譜解析。
(a)定常時では、タモキシフェン投与後2日では視神経のみにtdTomato陽性細胞を認めたが、
7日後には網膜中央部の静脈、14日後には周辺部静脈までtdTomato陽性細胞を認めた。
(b)酸素誘導性網膜症(OIR)(血管障害)モデルでの解析。生後13日目では網膜にtdTomato陽性細胞は認めなかったが、
生後17日目、生後28日目と血管が修復されるが、ほとんどがtdTomato陽性細胞により修復された。クリックで拡大表示します
本研究が社会に与える影響(本研究成果の意義)
本研究は、網膜血管の維持・修復を支える“供給源”が視神経に存在することを示し、網膜血管の再生を目指す新しい治療法の可能性を提示します。特に、虚血性変化に引き続く病的な新生血管が問題となる糖尿病網膜症などで、生理的な毛細血管を回復できれば、出血や網膜剥離など重い合併症リスクの低減につながる可能性があります。
研究者のコメント
<西田教授のコメント>
網膜は光が集中し特にエネルギーを多く消費する組織で、血管の障害は視力低下に直結します。今回、光が当たる網膜のさらに奧に存在する視神経に“血管内皮の幹細胞”が集まる場所が見つかったことから、そこから細胞が供給される新たな血管幹細胞モデルを見出すことができました。これにより、血管を守り必要なときに修復する仕組みの理解が進み、将来、網膜虚血疾患に対して生理的な血管を回復させる治療につながることが期待されます。
用語説明
※1 血管内皮細胞
血管の内側を一層に並んで覆う、血管の構築に重要な細胞。
※2 シングルセルRNAシークエンス(scRNA-seq)解析
ひとつの細胞毎に遺伝子発現を解析する技術であり、細胞ごとの遺伝子発現の違いを明らかにできる手法。
※3 血管内皮の幹/前駆細胞
自分自身を増やしながら、必要に応じて分化して血管内皮細胞を供給できる細胞集団。
※4 系譜追跡
lineage tracing。特定の細胞に目印を付け、その細胞から分裂した細胞がどこへ移動し何になるかを追跡する方法。
※5 酸素誘導性網膜症モデル
OIR。生後すぐのマウスを高濃度下で飼育し、通常大気に戻すことによって、網膜の虚血とその後の血管再生/異常新生血管を再現する動物モデル。
特記事項
本研究成果は、2026年1月23日(金)19時(日本時間)に米国科学誌「Nature Communications」(オンライン)に
掲載されます。
【タイトル】
“Endothelial stem cells of the retinal vasculature reside in the optic nerve”
【著者名】
Susumu Sakimoto, Toru Takigawa, Akiko Oguchi, Masahito Yoshihara, Sho Sekito, Chihiro Ueda, Akihiko Shiraki, Kosuke Shiki, Kaito Yamaguchi, Yoko Fukushima, Shigetaka Kitajima, Yasuhiro Murakawa, Andrew J. Quantock, Kohji Nishida
DOI:10.1038/s41467-025-68201-6
なお、本研究は、革新的先端研究開発支援事業(AMED-CREST)「生体組織の適応・修復機構の時空間的解析による生命現象の理解と医療技術シーズの創出」研究開発領域における研究開発課題「幹細胞システムに基づく4次元眼組織リモデリング機構とその破綻による疾患発症機序の解明」(研究開発代表者:西田 幸二))、国立研究開発法人科学技術振興機構(JST)創発的研究支援事業(FOREST)(研究者:崎元 晋)、日本学術振興会(JSPS)科学研究費助成事業の一環として行われました。
【参考URL】
西田 幸二教授 研究者総覧
https://rd.iai.osaka-u.ac.jp/ja/0ddbdff5c1690984.html
